重庆市住建委印发关于《防范七类常见违规违章行为要点》参考目录
防高处坠落“登高十不准”
防物体打击“十必须”
防坍塌伤害“十严禁”
防起重伤害“十严禁”
防触电伤害“十严禁”
防车辆伤害“十严禁”
防机械伤害“十严禁”
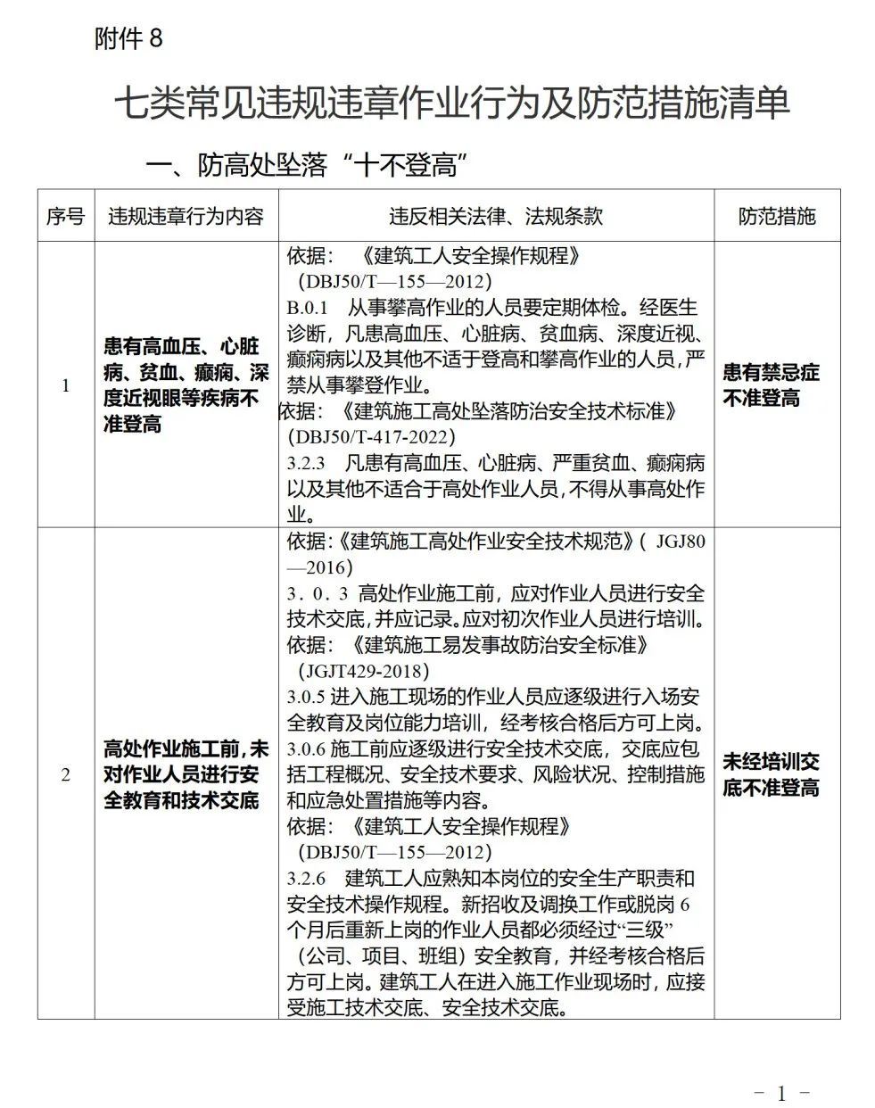
一、患有禁忌症不准登高;
二、未经培训交底不准登高;
三、无人监护不准登高;
四、未戴好安全帽、系好安全带不准登高;
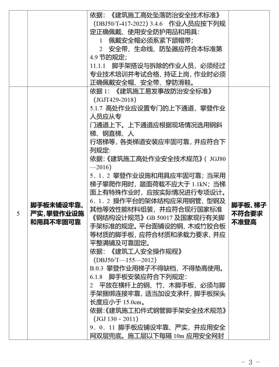
五、脚手板、梯子不符合要求不准登高;
六、大风及大雨、大雾不准登高;
七、梯子无防滑措施不准登髙;
八、悬空作业无防护不准登髙;
九、梯子搁在架体操作层上不准登高;
十、光线不足不准登高。
一、进入施工现场必须佩戴安全帽;
二、随身作业工具必须装入工具袋;
三、现场作业所有可能坠落的物件必须预先撤出或固定;
四、人员进出通道口必须搭设防护棚;
五、悬挑式脚手架、 附着升降脚手架底层必须采取可靠封闭措施;
六、交叉作业在坠落半径内时,必须设置安全防护棚或其他隔离措施;
七、拆除或拆卸作业必须设置警戒区域,由专人负责监护警戒;
八、起吊重物必须绑扎平稳和牢固,吊运易散落物件时,必须使用专用吊笼;
九、起重机作业时,在臂长的水平投影范围内必须设置警界线,并有监护措施;
十、挖孔桩作业时吊运块状岩石前,孔内作业人员必须出孔。
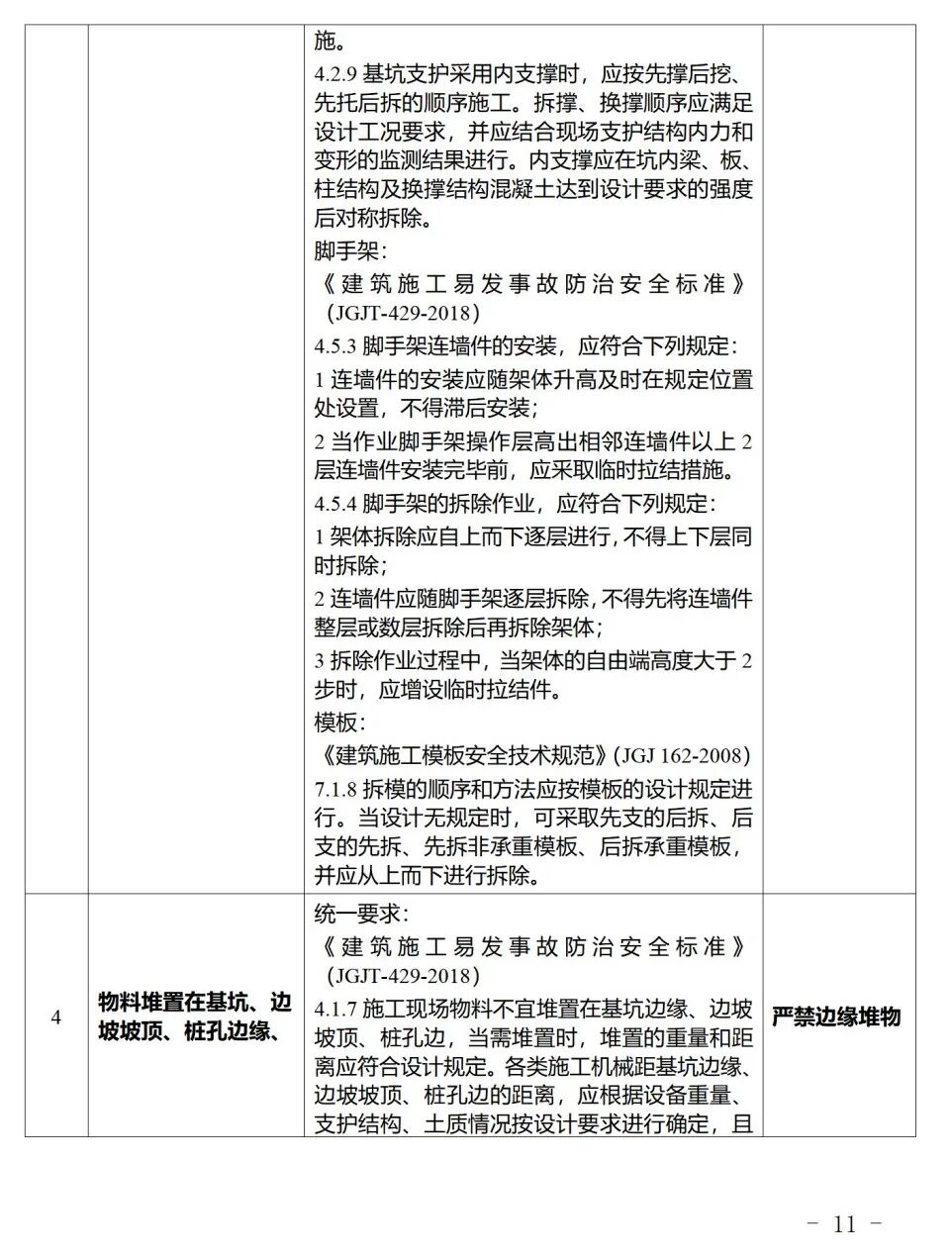
一、严禁超挖掏挖;
二、严禁支护滞后;
三、严禁搭拆失序;
四、严禁边缘堆物;
五、严禁超载堆物;
六、严禁随意抱接;
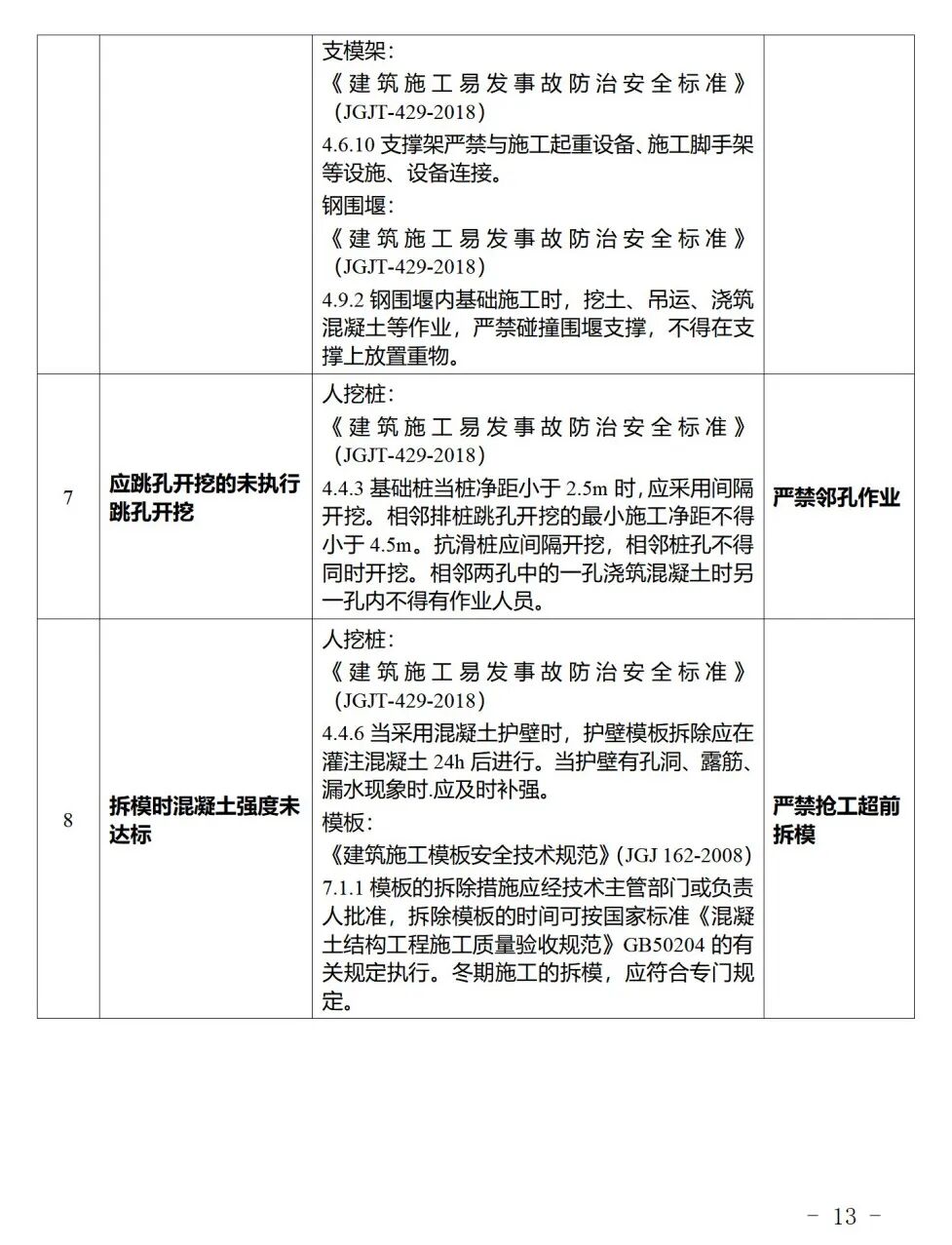
七、严禁邻孔作业;
八、严禁抢工超前拆模;
九、严禁超高堆物;
十、严禁无序拆除。
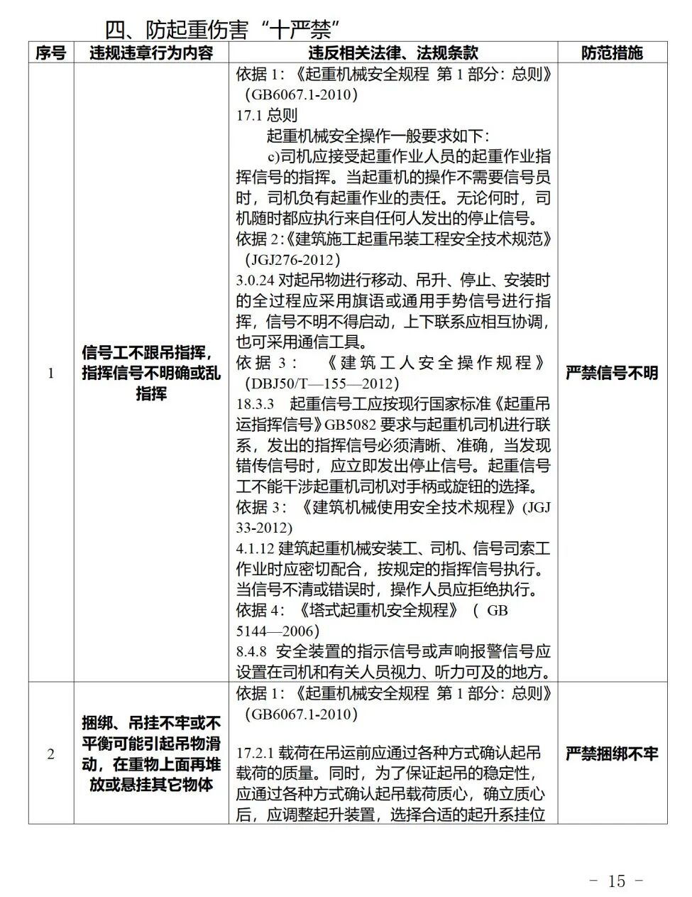
一、严禁信号不明;
二、严禁捆绑不牢;
三、严禁起吊埋地构件;
四、严禁载人起吊;
五、严禁保护装置失效;
六、严禁视线不清作业;
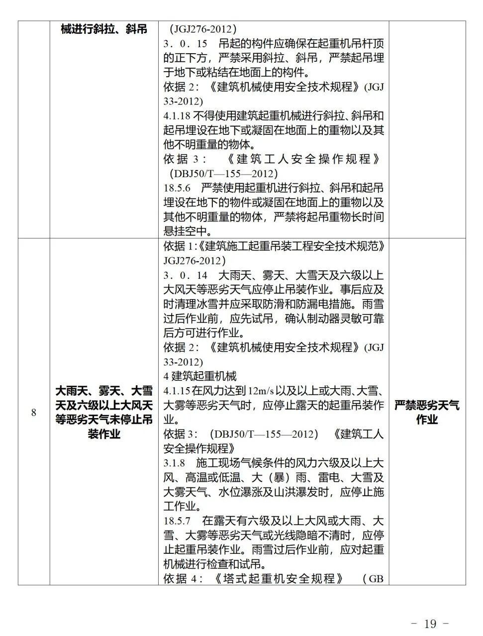
七、严禁斜拉斜吊;
八、严禁恶劣天气作业;
九、严禁急开急停操作;
十、严禁疲劳作业。
一、严禁私拉乱接;
二、严禁无证上岗工作;
三、严禁电器设备金属外壳无保护接零;
四、严禁防护设施与外电线路的安全距离不符合规范要求;
五、严禁线路沿地面明设;
六、严禁开关箱中漏电保护器额定动作电流及动作时间超过规范值;
七、严禁配电箱、开关箱电源进线采用插头和插座做活动连接;
八、严禁带电修理、移动电气设备;
九、严禁停电维修时随意送电;
十、严禁动力与照明混合设置于同一配电箱内。
一、严禁无证、超范围驾驶;
二、严禁超限、超载运行;
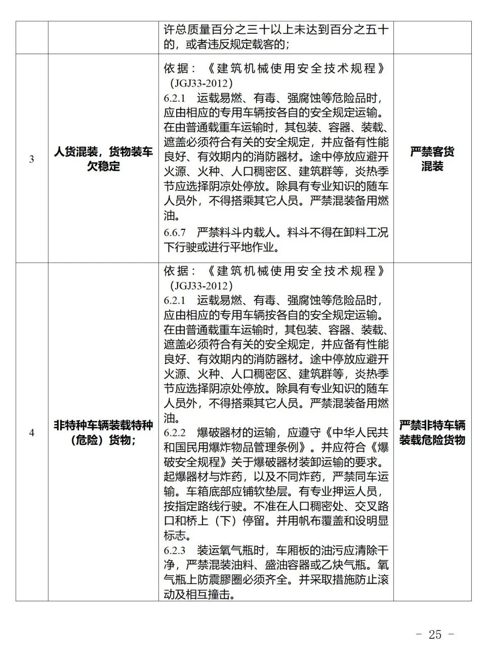
三、严禁客货混装;
四、严禁非特车辆装载危险货物;
五、严禁回转用转向离合器反转制动;
六、严禁土方机械和铲斗载人;
七、严禁超载、超速扩大使用范围;
八、严禁在斜坡侧向倾卸料;
九、严禁未熄火挂档制器锁门离开车辆;
十、严禁未熄火卸荷进行车辆检修。
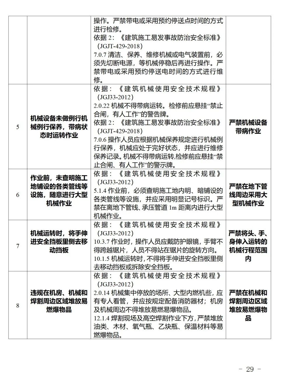
一、严禁无证上岗;
二、严禁超性能使用;
三、严禁拆除防护保险装置;
四、严禁保养、维修机械带电操作;
五、严禁机械设备带病作业;
六、严禁在地下管线周边采用大型机械作业;
七、严禁将头、手、身伸入运转的机械行程范围内;
八、严禁在机械和焊割周边区域堆放易燃爆物品;
九、严禁柴油发电机组与外电线路并列运行;
十、严禁在无可靠通风环境的有限空间使用内燃机或动火作业。














污水处理的方法有哪些
污水处理的目的是什么
自来水厂水处理不干净的原因
自来水不干净如何处理
过滤池反冲洗过程有哪些
过滤池水质分析仪如何安装
水质分析仪在自来水处理工艺哪些步骤需要使用
自来水厂的水处理流程
为什么厌氧罐除cod效果好(厌氧罐的原理)
脱硫液中pds浓度偏高造成什么影响(怎么回事)
锅炉用什么样的除尘器(锅炉一般用什么方法除尘)
bdd防爆电笛在什么地方用(防爆dd是什么意思)
制作pp喷淋塔需要什么设备(pp喷淋塔的工作原理)